Skip to main content

Main Secondary Navigation

  • About Ateneo de Manila
  • Schools
  • Research
  • Global
  • Alumni
  • News
  • Events

Main navigation

  • Learn & Grow
  • Discover & Create
  • Make an Impact
  • Campus & Community
  • Apply
  • Home >
  • News >
  • Reorganization of the Rizal Library in Higher Education (HE Memo#Y3.32)

Reorganization of the Rizal Library in Higher Education (HE Memo#Y3.32)

27 May 2025 | Office of the Vice President for Higher Education

Quality Education
Partnerships for the Goals

HE Memo#Y3.32
27 May 2025

TO:

The Higher Education Community

FROM:

[Sgd] Maria Luz C Vilches, PhD
Vice President for Higher Education

SUBJECT:

Reorganization of the Rizal Library in Higher Education


As we wind up the semester, I’m sending the Higher Education community the last of the six memos that spell out the restructuring of the different major offices under the Vice President’s Office for Higher Education. This is about the reorganization of the Rizal Library.

There’s now just one Rizal Library that has locations at different campuses:  Rizal Library Katipunan (as the main RL that serves the School of Humanities, the Gokongwei Brothers School of Education and Learning Design, the John Gokongwei School of Management, the School of Science and Engineering, the Dr. Rosita G. Leong School of Social Sciences, and the School of Government), Rizal Library Rockwell (for the School of Law and the Graduate School of Business), and Rizal Library Ortigas (for the School of Medicine and Public Health). Students and faculty can now freely use any of these libraries for purposes that suit them.

Reorganizing the Rizal Library is an initiative that aligns with the University’s commitment to enhancing institutional efficiency and ensuring that the Library continues to serve as a cornerstone of academic excellence and student formation. The Rizal Library is a sanctuary of multi-media learning that houses 400 thousand books, 50,000 journals, 45 online databases, CDs and DVDs, microfilms, paintings, newspapers, and archival material. With its reorganization, the Rizal Library embraces a renewed mandate centered on the following key objectives:

  • Integrating Library Services: Streamlining operations across all Higher Education library units to foster a unified service platform.
  • Enhancing Accessibility: Utilizing innovative technologies and user-friendly interfaces to ensure library resources are accessible to all members of the Ateneo community.
  • Promoting Lifelong Learning: Curating programs and resources that encourage intellectual growth and critical thinking.
  • Sustaining Community Engagement: Strengthening partnerships with stakeholders to foster an inclusive and collaborative environment

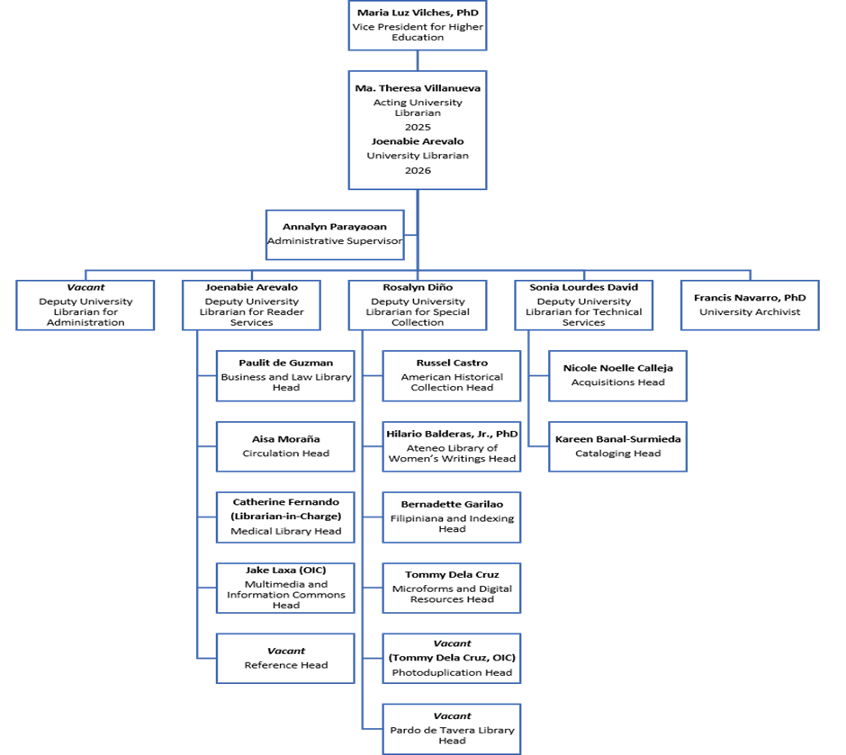
Updated Organizational Structure

To be able to attain these objectives, the Rizal Library has an updated organizational structure that consists of five main services:

  1. Reader Services
    • Responsible for front-line services, circulation, digital and physical collections management, and user engagement strategies.
    • Reader services include those in the Circulation Section, the Multimedia and Information Commons, the Reference Section, the Business and Law library in Rockwell, and the Medical library in Pasig.
  2. Technical Services
    • Oversees acquisitions and cataloging of books and resources
  3. Administrative Services
    • Manages strategic planning, internal operations, and external relations.
  4. Special Collections
    • Preserves, curates, and promotes the unique and valuable collections of the Rizal Library.
    • The special collections include the following:  The American Historical Collection, the Ateneo Library of Women’s Writings, he Filipiniana and Indexing Section, the Pardo de Tavera Library, the Epics and Ballads Collection, the Photoduplication Section, and the Microforms and Digital Resources.
  5. Archives
    • Safeguards rare materials, institutional records, and specialized research collections.

Organizational Chart

The organizational chart visually represents the updated structure and the relationships among the clusters.

 

Acknowledgments and Support

The reorganization of the Rizal Library was undertaken with the guidance of the RL Executive Team: Ms. Ma. Theresa B. Villanueva (current Acting University Librarian), Ms. Sonia Lourdes David (Deputy University Librarian for Technical Services), Ms. Joenabie E. Arevalo (University Librarian starting January 2026) and Ms. Rosalyn S. Diño (Deputy University Librarian for Special Services).  This is a friendly team. You can channel your inquiries to the Office of the University Librarian at administration.rl@ateneo.edu.

I would also like to acknowledge with thanks the work of Engracia (Dhea) S. Santos, former Deputy University Librarian for Special Services, who acted as Acting University Librarian till December 2024.  Dhea's dynamic personality led the team with gusto.  And, in this reorganization, who can ever forget the former University Librarian, Dr. Vernon Totanes!  He painstakingly combed through the work spaces of the different Rizal Library locations, navigated the subcultures in the RL communities, and allowed for creative collaboration among many.  Thank you, Von!

The work of reorganization involves HR help. And we thank, particularly the University People, Team, and Organization Development Office under the Office of the Vice President for Human Resources for their tireless and patient collaboration.  

I trust that we at the Ateneo Higher Education community support the Rizal Library’s commitment to knowledge, innovation, and service excellence so that it can maintain its stature as a friendly cathedral of learning for all.   

Education General Interest Academics Administration Research, Creativity, and Innovation Graduate School of Business Gokongwei Brothers School of Education and Learning Design School of Government School of Humanities School of Law John Gokongwei School of Management School of Medicine and Public Health School of Science and Engineering Rosita G Leong School of Social Sciences
Share:

Recent News

Bending toward justice: A forum on the ICC, the Duterte Case, and victim participation

31 Mar 2026

[Hot Off the Press] Arkipelago

31 Mar 2026

Matthew General clinches gold at Excalibur Fencing Tournament

31 Mar 2026

Silver success for Belarmino at Wilson Epee Invitational

31 Mar 2026

From AGS to ASHS: Ateneo fencers haul 6 medals at 1st Estudio de Espada League

31 Mar 2026

Ethan Santos grabs bronze at Hampton Fencing Club’s 3rd Winter Cup

31 Mar 2026

Blue Eagle blades Santos and General grab gold in Young Musketeers meet

31 Mar 2026

Matthew General secures gold at Coach Benny Fencing Competition

31 Mar 2026

Bending Toward Justice: ALS Forum Examines the ICC, the Duterte Case, and Victim Participation

31 Mar 2026

Protecting Creativity: AIPO and Rizal Library Host Copyright Awareness Session for the Ateneo Community

31 Mar 2026

You may also like these articles

Arkipelago

31 Mar 2026

[Hot Off the Press] Arkipelago

New book from the Ateneo Press Arkipelago provides a fascinating and fantastical twist on Philippine politics and history Our country is an archipelago of stories

Copyright Awareness Session

31 Mar 2026

Protecting Creativity: AIPO and Rizal Library Host Copyright Awareness Session for the Ateneo Community

On March 18, 2026, the Ateneo Intellectual Property Office (AIPO), in collaboration with the Rizal Library, successfully conducted a Copyright Awareness Session held on the

Close up of University seal and logo at Xavier Hall

31 Mar 2026

Holy Week 2026 Holidays (Memo # UHR2526-038)

Memo # UHR2526-038 31 March 2026 TO: All Employees FROM: [Sgd] Maria Victoria T Cortez, PhD Vice President for University Human Resources SUBJECT: Holy Week

ASOG’s Tobacco Control initiatives spotlighted in DOH National Technical Working Group for Tobacco Prevention and Control

31 Mar 2026

ASOG’s Tobacco Control initiatives spotlighted in DOH National Technical Working Group for Tobacco Prevention and Control

On March 10 to 12, 2026, the Ateneo School of Government (ASOG), through its research and public policy unit, the Ateneo Policy Center, participated in

Geloy Concepcion Exhibition 2026

30 Mar 2026

Things You Wanted to Say But Never Did: Geloy Concepcion’s six-year project makes Its exhibition debut at the Ateneo Art Gallery

Geloy Concepcion’s Things You Wanted To Say But Never Did comes to the Ateneo Art Gallery this 18 April 2026. After receiving almost 300,000 messages

Love If I'm Pretty

30 Mar 2026

[Hot Off the Press] Love If I'm Pretty

New YA Release from the Ateneo Press Love If I’m Pretty tackles the nuances of growing up through complex characters and straightforward prose What do

Katipunan Avenue, Loyola Heights, Quezon City 1108, Philippines

info@ateneo.edu

+63 2 8426 6001

Connect With Us
  • Contact Ateneo
  • A to Z Directory
  • Social Media
Information for
  • Current Students
  • Prospective Students
  • International Students
  • Faculty & Staff
  • Alumni
  • Researchers & Visiting Academics
  • Parents
  • Donors & Partners
  • Visitors & Media
  • Careers
Security & Emergency
  • COVID-19
  • Campus Safety
  • Network & Tech
  • Emergency Management
  • Disaster Preparedness
Digital Resources
  • AteneoBlueCloud
  • Archium
  • Rizal Library
  • Ateneo Mail (Staff)
  • Ateneo Student Email
  • Alumni Mail
  • Branding & Trademarks
  • Data Privacy
  • Acceptable Use Policy
  • Report Website Issues
  • Ateneo Network
  • Philippine Jesuits

Copyright © 2022 Ateneo de Manila University. All rights reserved. | info@ateneo.edu | +63 2 8426 6001

Search